******3044am永利集团官网_ylzzcom永利总站线路检测
2024级新生团员团组织关系转接相关事宜
作者:材料与食品学院团委组织部   来源:材料与食品学院   日期:2024年08月26日

3044am永利集团官网24级新同学们:

你们好,欢迎你们加入3044am永利集团官网大家庭,想必各位新同学已经迫不及待想要步入大学的校门,请各位团员与我们一起了解一下团组织关系转接的相关事宜。

线下团籍档案转移

下面是新同学们提交团籍资料的几点规范:

1.请在开学报道时将团籍档案袋上交学院。

2.团籍档案应包含入团志愿书和团员证,广东省外团员转接团组织关系须携带团组织关系介绍信。

3.若团员证或入团志愿书缺失,请尽快联系入团学校进行补办或开具《团籍材料遗失及团员身份证明材料》。

4.入团时间在2017年之后(含2017年)的团员都有团员编号,若无团员编号请联系入团学校查询解决。特别提醒:广东省外的团员需要有团组织关系介绍信,没有介绍信的省外团员可以先将团组织关系转入,后续再补交介绍信。

团组织关系转接

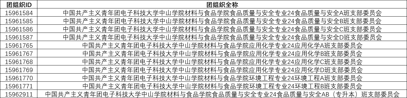
请微信登录“12355广东青年之声”,在菜单栏点击“智慧团建”--“团组织关系转接”--转至广东省内团支部--填写转入组织为“中国共产主义青年团电子科技大学中山学院材料与食品学院 XXX专业24XXX班支部委员会”(或者组织ID见下方),然后选择转出原因“毕业生团组织升学”--“电子科技大学中山学院”--“手机验证”,点击提交后静待审核结果。

下面是各团支部的组织ID及团支部全称(各位团员按自己所在班级正确搜索):

咨询方式

下面是材食团委新生团籍转入答疑群及负责人微信,如有疑问,可以扫码进群询问,进群时请备注好“年级+专业+姓名”。

(ps:若群二维码过期,也可加负责人微信,届时再拉小可爱们进群哦!)

初审(一审):黄知涵   复审(二审):余建萍   终审(三审):陈永强  
关闭